思想政治教育科:0771-3248615
学生事务管理科(学生资助科):0771-3249969
大学生心理健康教育中心:0771-3279410
宿舍管理科:0771-3245569
学工要闻
2025-11-13 17:47 | 作者: | 编辑:学生工作部
致2025级小萌新:
你的专属军训指南已送达!
戎装上身,从11月16日到29日
开启14天全新体验
日程安排、必备物品、生活全揭秘
请查收这份贴心攻略!
攻略在手,军训不慌!
2025级军训时间轴
11月16日 - 11月29日
整整14天
先把日程安排拿捏住
轻松赢在第一步!
从清晨号声响起到夜晚就寝
这张表让你提前“云体验”军训的每一刻。
行程摸透了。
是不是对军训更期待了?
别慌,剧透一下:
军训的“酸甜苦辣”可比想象中精彩得多!
快来戳图解锁学长学姐的高光瞬间
提前收藏你的专属回忆!
台上英姿飒爽,台下汗水浇灌。
别担心,官微君来当你的“神助攻”!
这份贴心装备清单,让你从容应对挑战,圆满完成任务
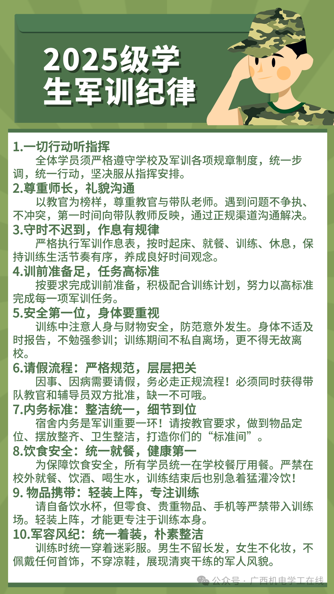
军训赋予我们的
是融入骨血的纪律感
团队协作的精神与雷厉风行的作风
这将是你收获的第一张大学精神名片
请务必严记于心,笃之于行。
所有准备,皆为赴一场成长的盛宴。
汗水是青春的勋章,呐喊是蜕变的序章。
请相信,经历洗礼的你,必将光芒万丈。
青春无畏,磨砺成钢!
2025级机电人
预祝军训顺利,满载而归!
一审一校:邓君忠
二审二校:潘瑞甲
三审三校:吴少强