
“人工智能是年轻的事业,也是年轻人的事业。”习近平总书记4月29日在上海考察时勉励年轻一代,要“怀爱国之心、立报国之志、增强国之能”。当前,人工智能已成为发展的关键变量,向来勇于开风气之先、善于把握时代机遇的青年人,在新一轮科技革命和产业变革给出的历史性机遇面前,一定大有可为,也定当大有作为!
为深入学习贯彻党的二十大和二十届二中、三中全会精神,促进人工智能与经济发展、社会民生深度融合,培养一批既懂人工智能技术又熟悉行业发展的复合型人才,助力培育发展新质生产力,特举办第十九届“挑战杯”全国大学生课外学术科技作品竞赛“人工智能+”专项赛。
“人工智能+”创意赛“
人工智能+”应用赛“
人工智能+”挑战赛
话不多说
且看各赛道介绍及参赛要求
“人工智能作为新技术新领域,政策支持很重要。”“推进人工智能全学段教育和全社会通识教育,源源不断培养高素质人才。”
“人工智能+”创意赛
本赛道为开放式创意赛道,注重作品的创新创意。参赛者可基于学科实际及兴趣爱好,借助大模型技术,通过零代码或低代码完成人工智能原生应用的设计、开发和线上运行,体验人工智能原生应用从开发、展示到运行的全流程。
参赛作品形式:需提交项目策划书、项目视频介绍、线上链接等材料。
“要推动人工智能科技创新与产业创新深度融合,构建企业主导的产学研用协同创新体系,助力传统产业改造升级,开辟战略性新兴产业和未来产业发展新赛道。”
“人工智能+”应用赛
本赛道鼓励广大参赛者既瞄准国家重大战略需求与科技前沿问题,又从保障和改善民生、为人民创造美好生活的需要出发,充分利用自身所学所长,助力人工智能技术与各行业深度融合的“人工智能+”向纵深发展。
参赛作品形式:需提交项目介绍和展示材料、佐证材料等。作品(实物或者技术)须能通过视频或图文形式全方位展现。
3. 人工智能+医疗健康
4. 人工智能+教育教学
5. 人工智能+交通运输
6. 人工智能+环境保护
7. 人工智能+政务管理
8. 人工智能+文化旅游
“人工智能领域要占领先机、赢得优势,必须在基础理论、方法、工具等方面取得突破。要持续加强基础研究,集中力量攻克高端芯片、基础软件等核心技术,构建自主可控、协同运行的人工智能基础软硬件系统。”
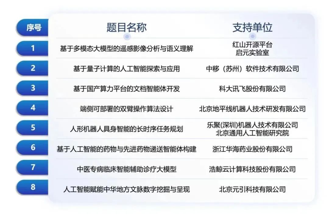
“人工智能+”挑战赛
本赛道由人工智能领域的相关企业和科研机构,立足实际研发需求,提出需要破解的“卡脖子”难题,汇聚青年智慧集智破题。

根据各题目要求完成相关作品。题目方案请点击“文章末尾”链接获取
参赛对象
2025年6月1日以前正式注册的国内全日制非成人教育的各类高等院校在校专科生、本科生、硕士研究生和博士研究生(均不含在职研究生)均可申报作品参赛,以个人或团队形式参赛均可,每个团队不超过10人(含作品申报者),每件作品可由不超过3名教师指导完成。可以跨专业、跨学校、跨地域组队。参赛人员年龄在40周岁以下,即1985年6月1日(含)以后出生。
本校硕博连读生(直博生)若在2025年6月1日以前未通过博士资格考试的,按硕士生学历申报作品;若通过,则按博士生学历申报作品。没有实行资格考试制度的学校,按照前两年为硕士、后续为博士学历申报作品。本硕博连读生,按照四年、二年及后续分别对应本、硕、博申报。
鼓励支持中外青年联合组队参赛。鼓励具有国外普通高等院校学籍的在读学生(主要指有国外学籍的外籍学生及中国籍海外留学生)和国内满足参赛资格的学生(包括外籍来华留学生),联合组队共同报送作品。相关要求参照上述内容。
作品要求
同一作品不得同时参加本届竞赛主体赛事、其他专项赛事,仅可参加本专项赛的其中一个赛道,往届报送过的作品不得重复报送。毕业设计和课程设计(论文)、学年论文和学位论文、国际竞赛中获奖的作品、获国家级奖励成果(含本竞赛主办单位参与举办的其他全国性竞赛的获奖作品)等均不在参赛范围之列。作品必须具有完全知识产权,严禁抄袭。
每件作品仅可由1所高校推报,高校在推报前要对参赛团队成员及作品进行相关资格审查。各高校申报作品总数不限,参赛学生每人限主持1件。相关要求依照《“挑战杯”全国大学生课外学术科技作品竞赛章程》执行。
赛程安排
省赛组委会组织评审环节,并于2025年7月31日前完成“人工智能+”创意赛、应用赛的国赛推报工作,不限名额择优推报,国赛按照学历最高的参赛成员划分至专科组、本科组、硕士组和博士组分开评审。“人工智能+”挑战赛根据各题目要求提交作品。9月上旬前,组织国赛初审。终审决赛与主体赛全国终审决赛一并开展评审。
相关支持
参赛学生可登录第十九届“挑战杯”竞赛官网(https://2025.tiaozhanbei.net/)获取模型、数据、算力、培训等资源,完成参赛报名和作品报送等工作。
根据作品报送情况,评选出若干优秀作品予以激励。优秀作品中,特等奖作品不超过10%、一等奖作品不超过20%、二等奖作品不超过30%,其余为三等奖作品。
对组织学生参赛范围广、工作力度大、作品质量高的学校,组委会将通过组织典型选树、寻访活动、宣讲交流等方式,对省级团委和高校予以宣传表扬。
响应国家战略召唤
投身“人工智能+”创新浪潮
赋能千行百业
激起澎湃动能
在全面推进强国建设、民族复兴伟业中
展示才华、大显身手
点击“链接”
可获取“人工智能+”挑战赛题目方案
1.【题目一】基于多模态大模型的遥感影像分析与语义理解.
2.【题目二】基于量子计算的人工智能探索与应用
3.【题目三】基于国产算力平台的文档智能体开发
4.【题目四】端侧可部署的双臂操作算法设计
5.【题目五】人形机器人具身智能的长时序任务规划
6.【题目六】基于人工智能的药物与先进药物递送智能体构建
7.【题目七】中医专病临床智能辅助诊疗大模型
8.【题目八】人工智能赋能中华地方文脉数字挖掘与呈现
一审一校:梁欣怡
二审二校:覃 靖
三审三校:韦世友