AC米兰中国官网
首页
学院概况
学院简介
组织机构
专业简介
党团工作
党员之家
团学建设
教学科研
技能竞赛
教学管理
精品课程
产学研合作
招生就业
就业信息
招生信息
校友风采
文件下载
栏目导航
就业信息
招生信息
当前位置:
首页
>>
招生就业
>>
就业信息
>> 正文
就业信息
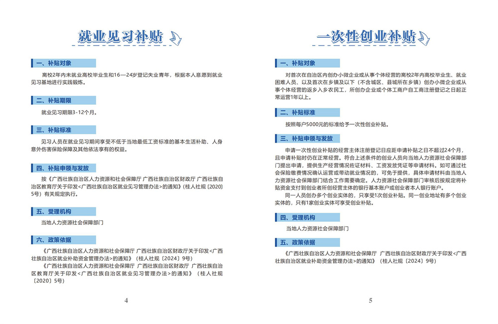
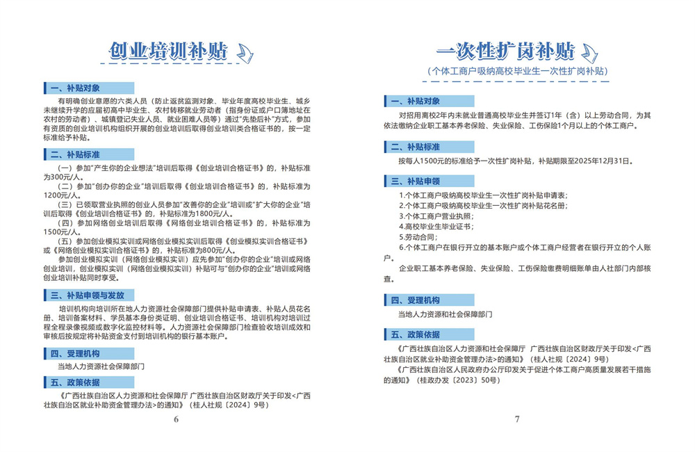
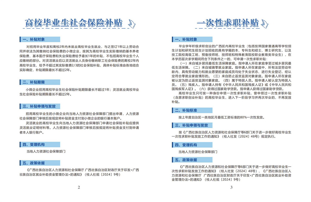
广西高校毕业生就业创业政策服务手册(2025年)
日期:2025-05-30 17:03 作者: 来源: 广西人才服务中心