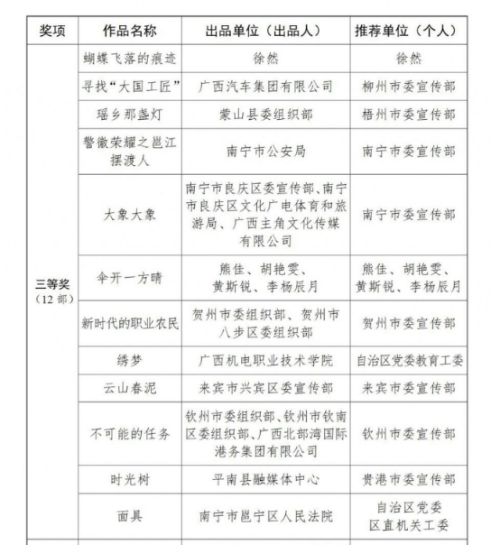
近日,由自治区党委宣传部、自治区党委网信办、自治区广电局等联合组织开展的2023年“德行天下·微影故事”——广西践行社会主义核心价值观主题微电影征集展示活动获奖名单出炉,由我院教师史红玉、梁金凤、张长峰等联合创作的主题微电影《绣梦》荣获三等奖。
《绣梦》的主题为梦想与传承,主要讲述了女大学生嘉莹毕业后怀揣传承和创新发展侗族绣法非遗文化的梦想,返乡刻苦学习侗绣技艺,努力将传统工艺与数字经济相结合,最终实现回家与追梦的完美融合,展现出了新时代大学生坚定文化自信、致力守正创新的价值追求和精神风貌。电影拍摄期间,创作团队深入柳州市三江县部分乡镇,走访了自治区级“非遗”传承人、广西工艺美术大师杨甜等艺术家,在充分调研、精准取材的基础上,反复打磨剧本,精心布置场景,力求完美呈现每一个镜头。在校领导、学院领导的关心支持下,电影拍摄和后期制作仅历时十余天,就顺利完成制作。
此次获奖,既是对电影创作团队的肯定,更是对侗绣非遗文化传承事业的鼓励和认可,必将激励着更多的年轻人积极投身弘扬传统文化、实现乡村振兴的伟大事业当中,为更深更实地践行社会主义核心价值观凝心聚力。


