AC米兰中国官网
自强弘毅 知行合一
当前时间:
首页
国家级教学成果申报
成果简介
主要解决问题及解决方案
成果创新点
成果应用典型案例
成果的推广
媒体宣传报道
成果视频
学院概况
学院简介
组织架构
领导班子
联系我们
党团建设
专题学习
廉政建设
党建新闻
党建带团建
入党指南
入团指南
师资队伍
教学团队
队伍结构
专业介绍
教学科研
教学安排
技能竞赛
科研
产教融合
合作企业
合作项目
实训基地
招生就业
招生信息
就业信息
校友风采
学生园地
团委
学生会
易班
荣誉榜
新闻动态
学院新闻
通知公告
下载中心
新闻动态
学院新闻
通知公告
下载中心
当前位置:
首页
>>
新闻动态
>>
通知公告
>> 正文
通知公告
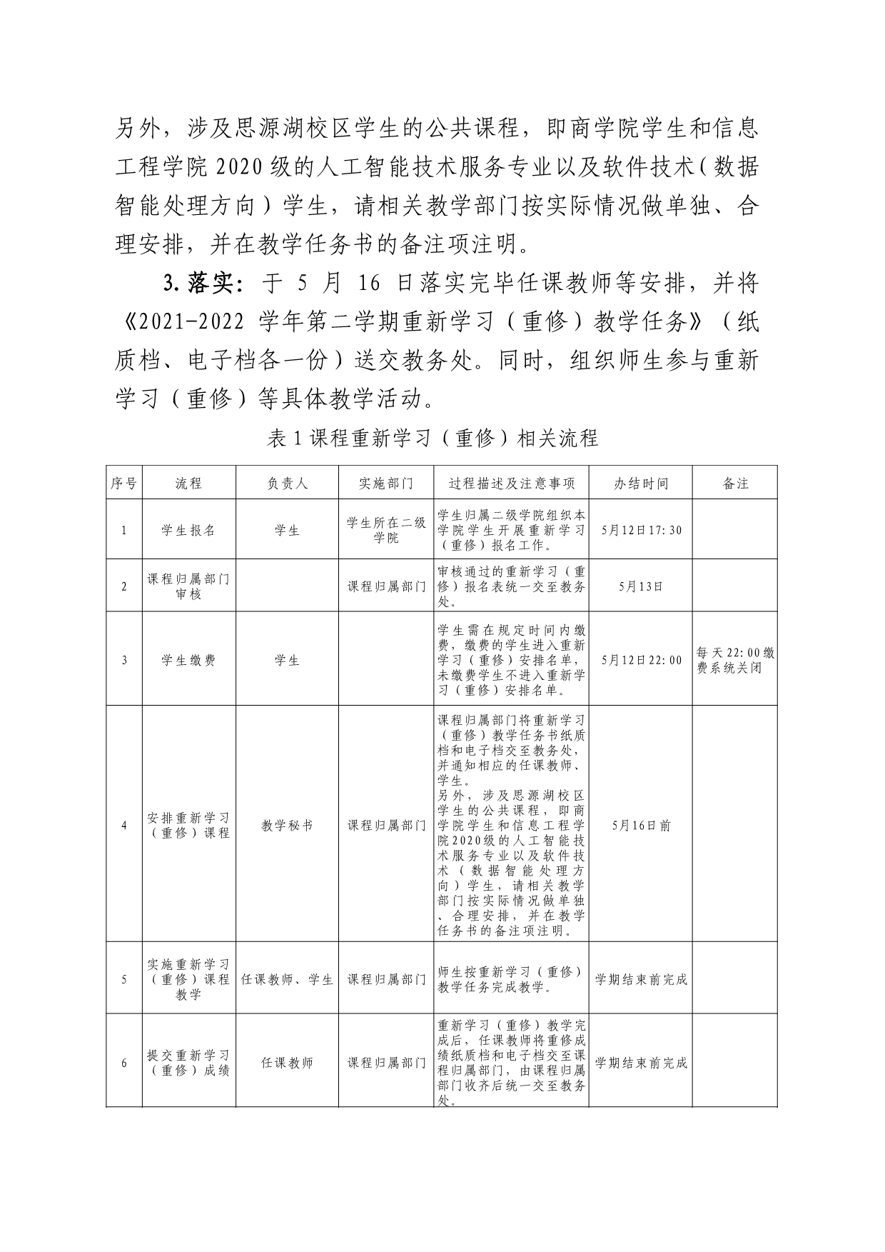
关于组织2021-2022学年第二学期课程重新学习(重修)的通知
时间:
2022-05-07 15:32
来源:
李雯
作者:
上一篇:
关于接收2022级团员团组织关系的通知
下一篇:
关于开展2022年 “学生资助政策宣传月”活动的通知