您所在位置: 首页 >> 招生就业 >> 招生工作 >> 正文
招生工作

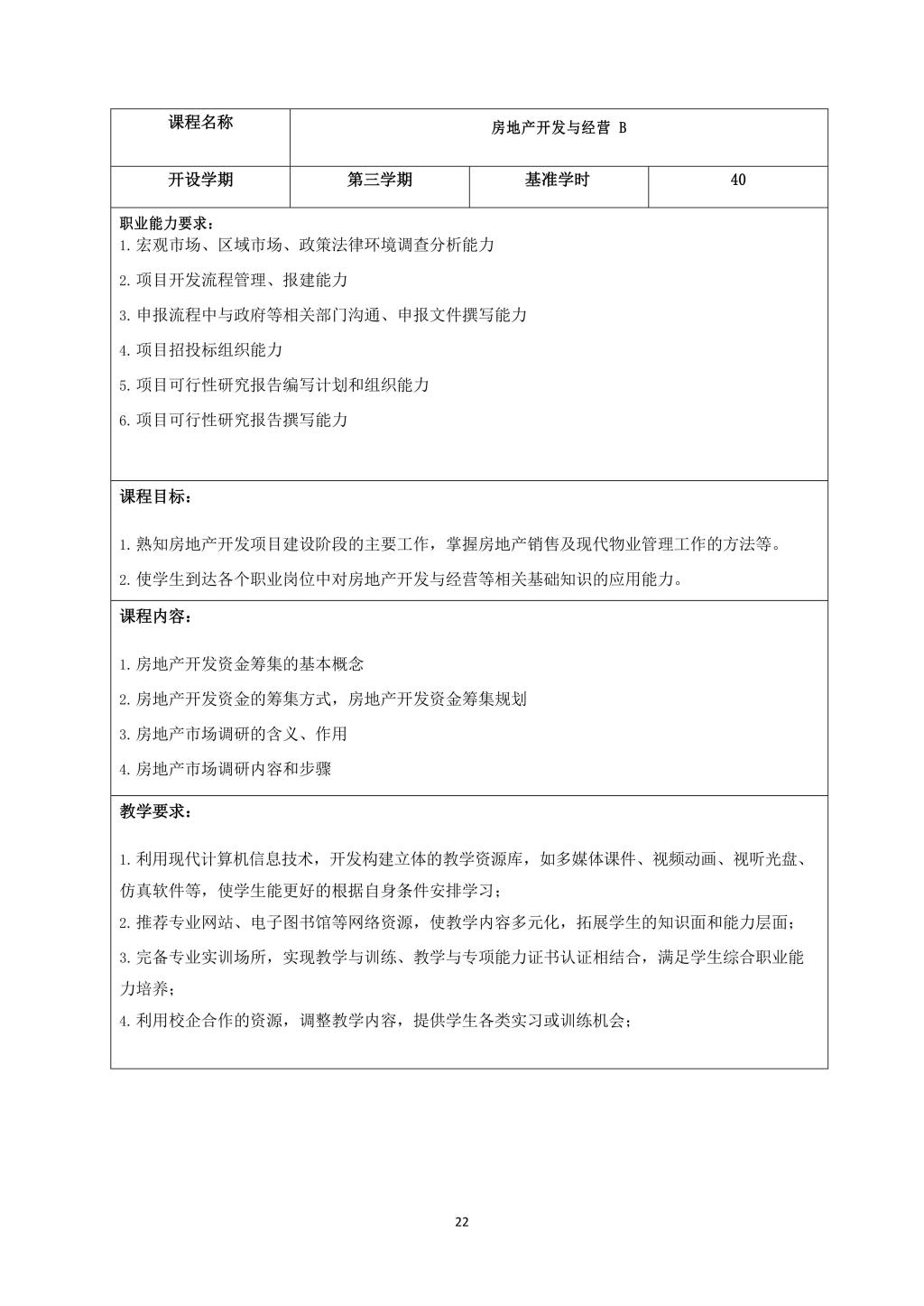
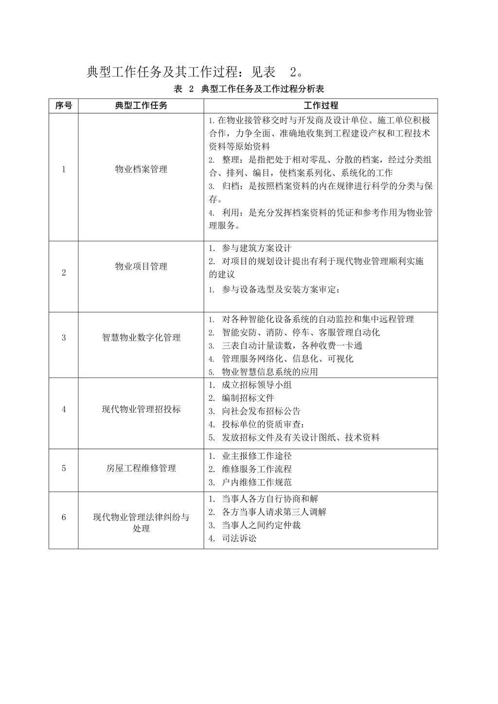
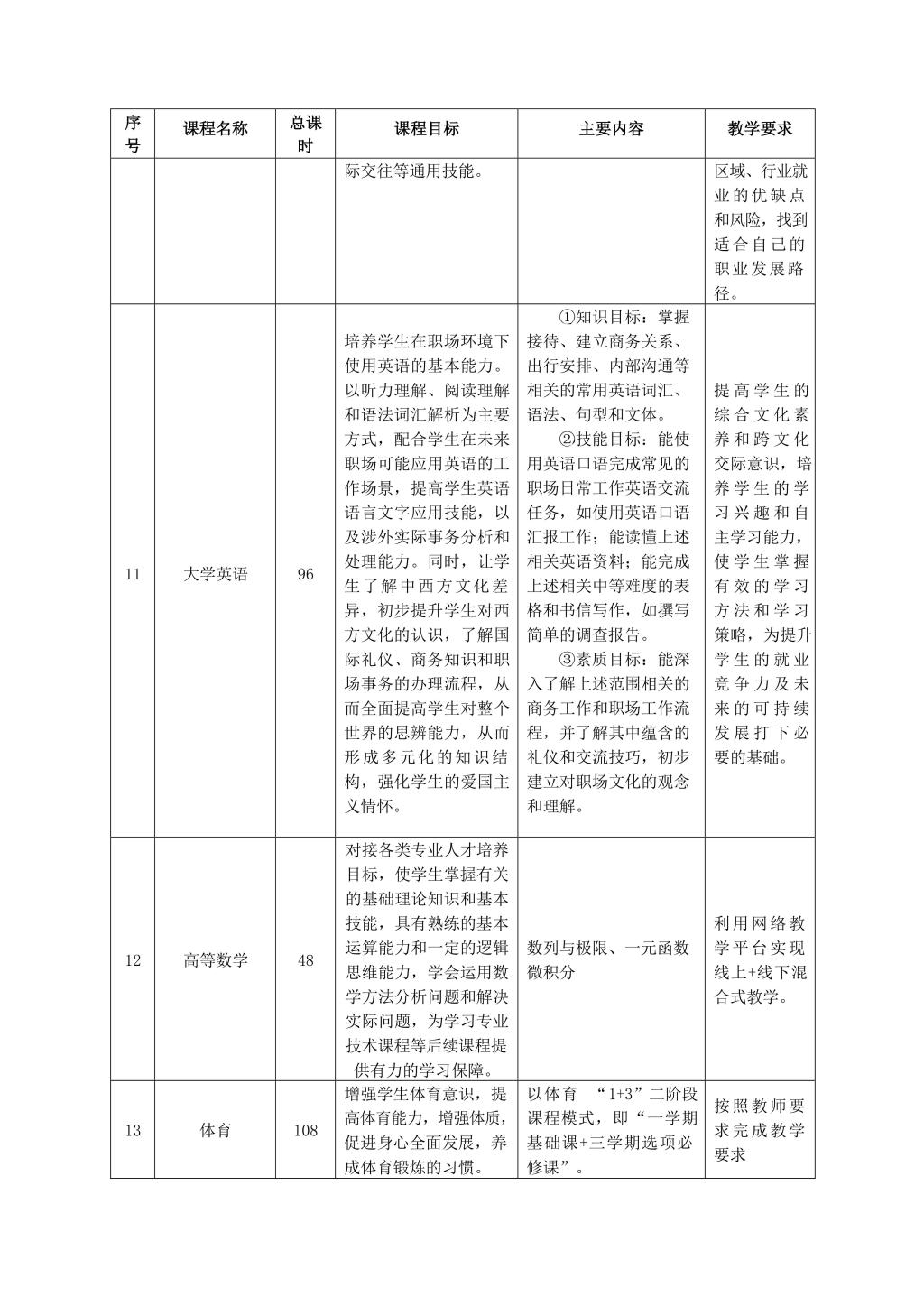
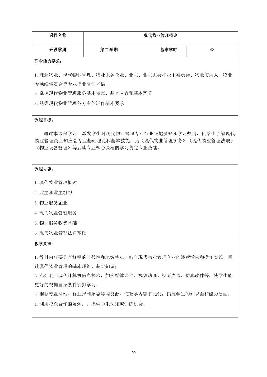
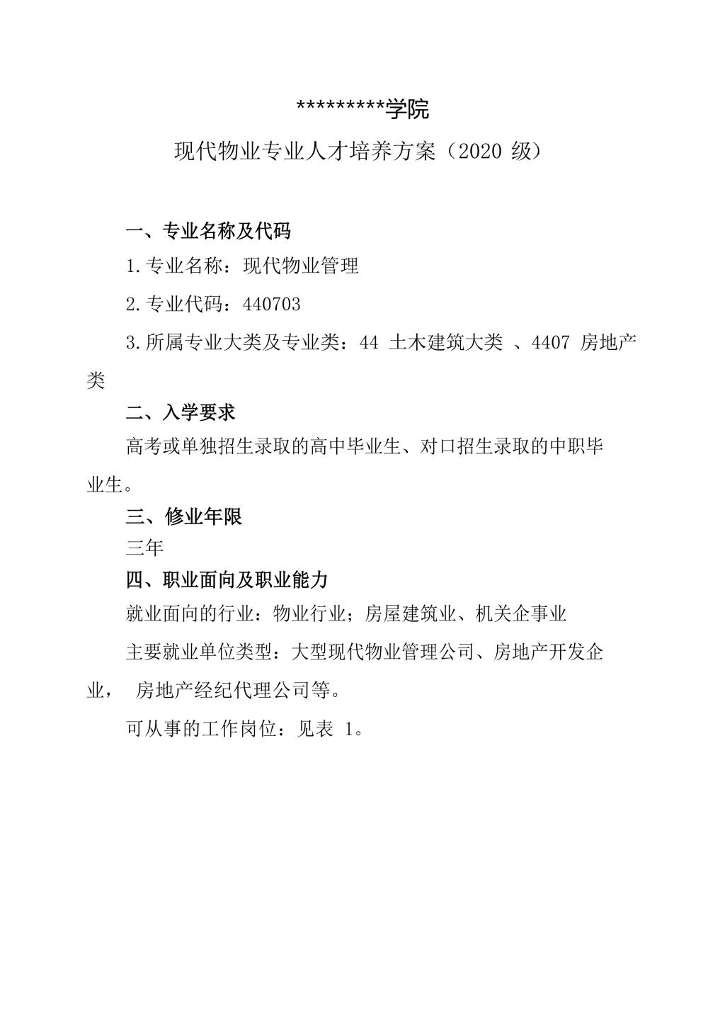
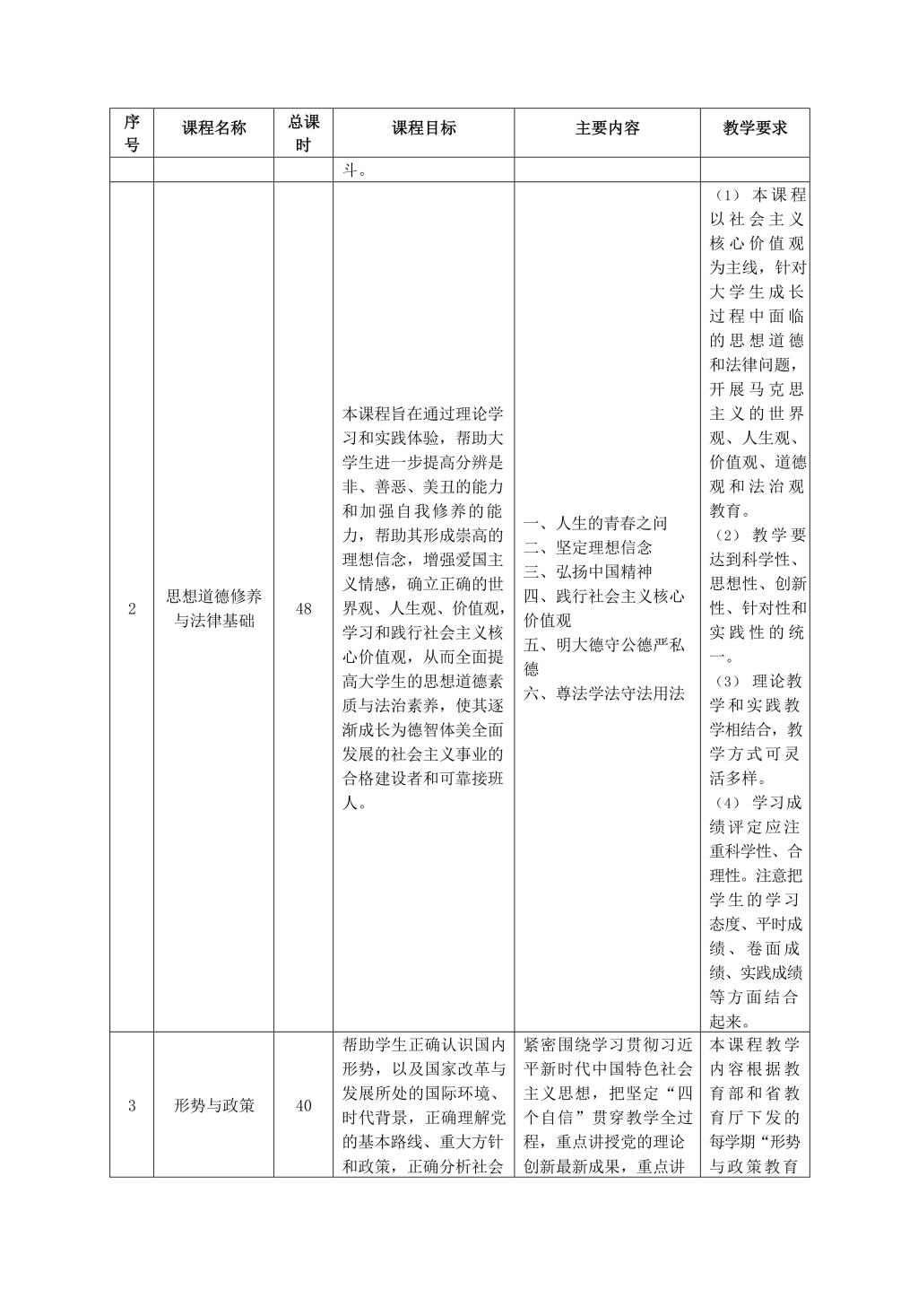
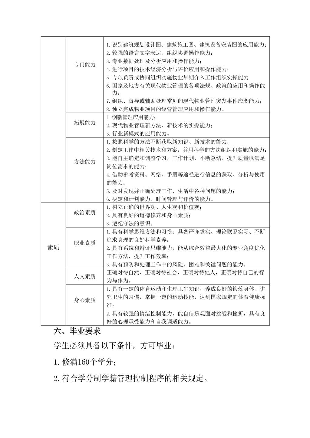
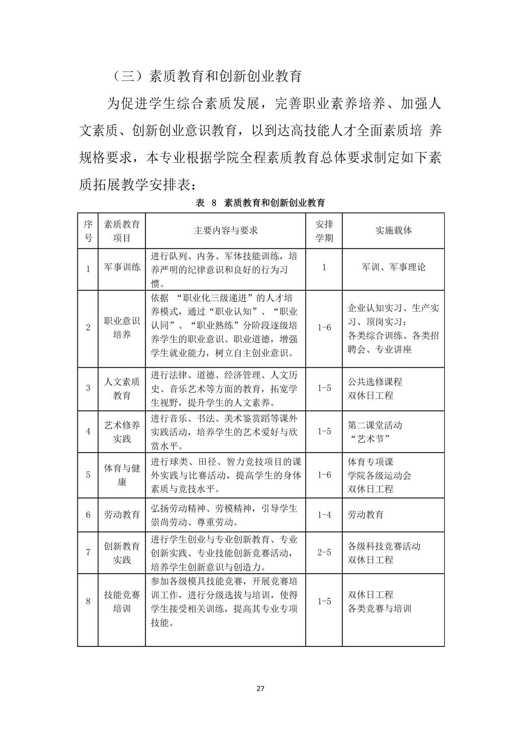
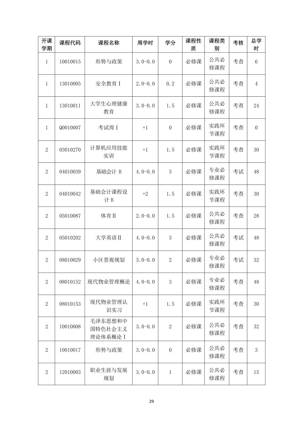
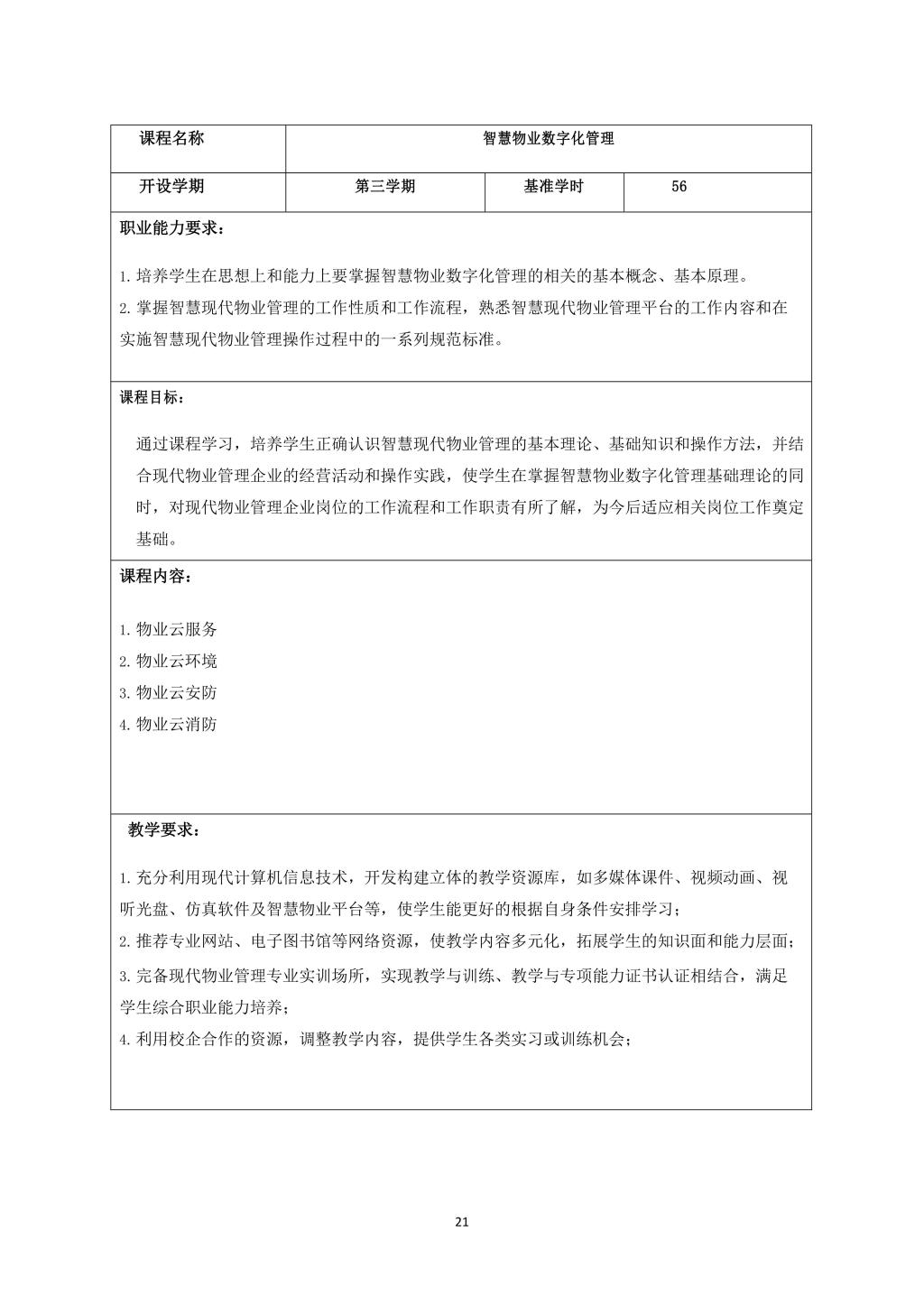
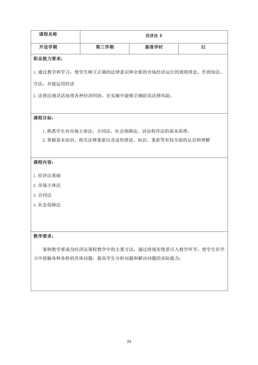
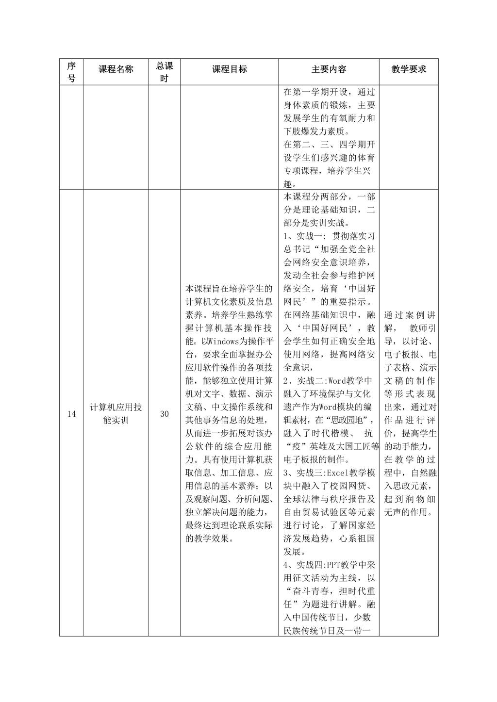
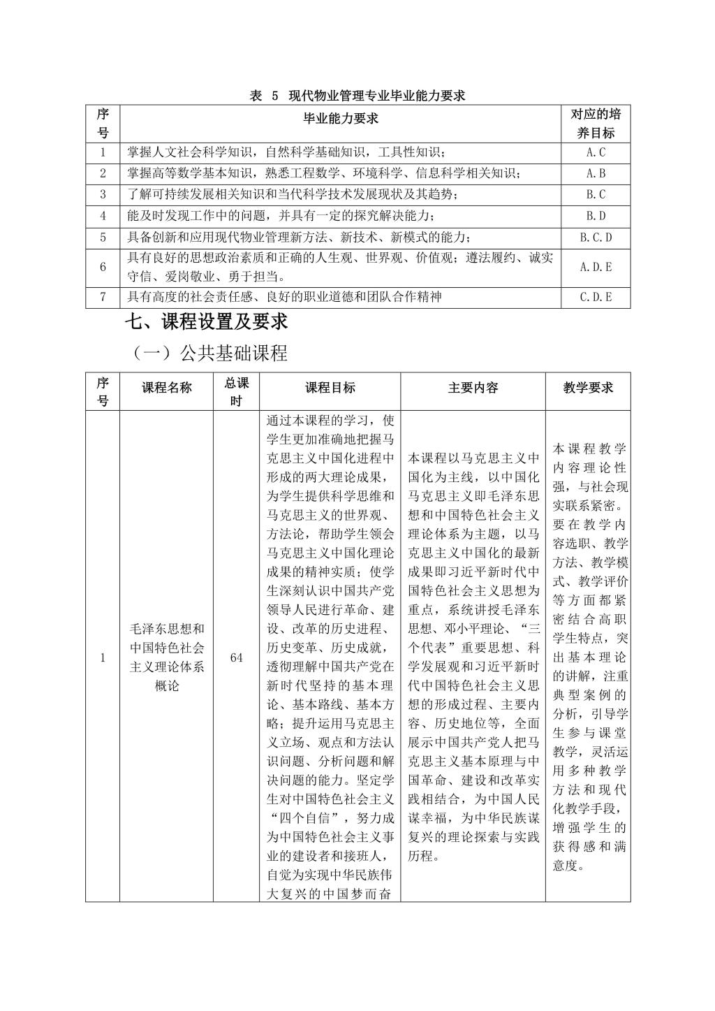
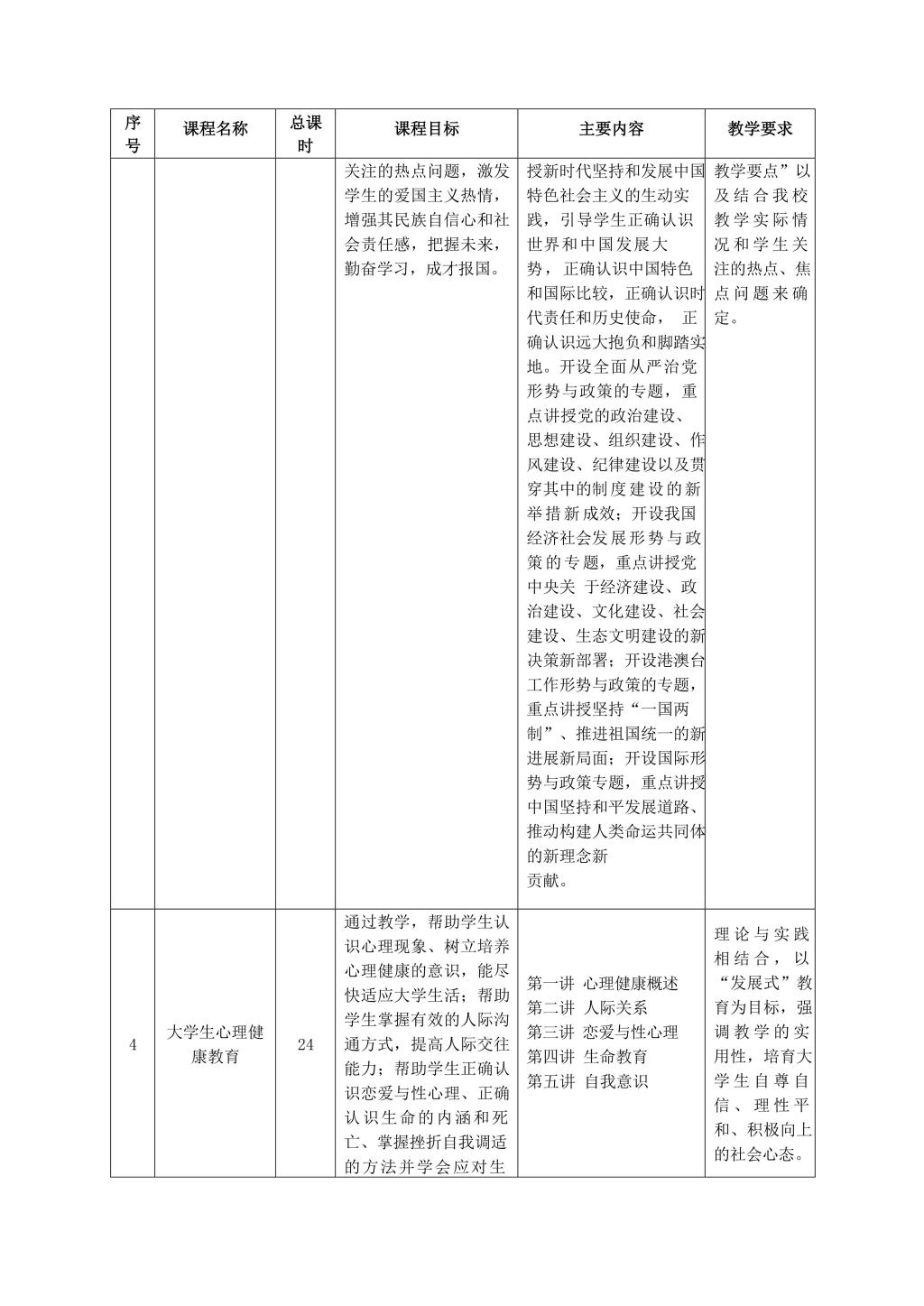
现代物业管理专业人才培养方案(2020级)

发布时间:2022-06-12 | 作者:陈亮

 


通讯地址:广西南宁大学东路101号 邮政编码:530007 电话:+86-771-3249900
All rights reserved. AC米兰中国官网 版权所有