AC米兰中国官网
当前时间:
自强弘毅 知行合一
学校首页
首页
学院概况
学院简介
学院机构
联系我们
技能培训
培训与鉴定
师资培训
通知与政策
学历教育
成人函授教育
自考专本衔接
中高职联合办学
国际教育
国际交流
合作办学
基地建设
项目介绍
项目申报
基地实况
招生信息
通知公告
政策规章
服务平台
社会服务管理系统
技能培训
培训与鉴定
师资培训
通知与政策
当前位置:
首页
>>
技能培训
>>
通知与政策
>> 正文
通知与政策
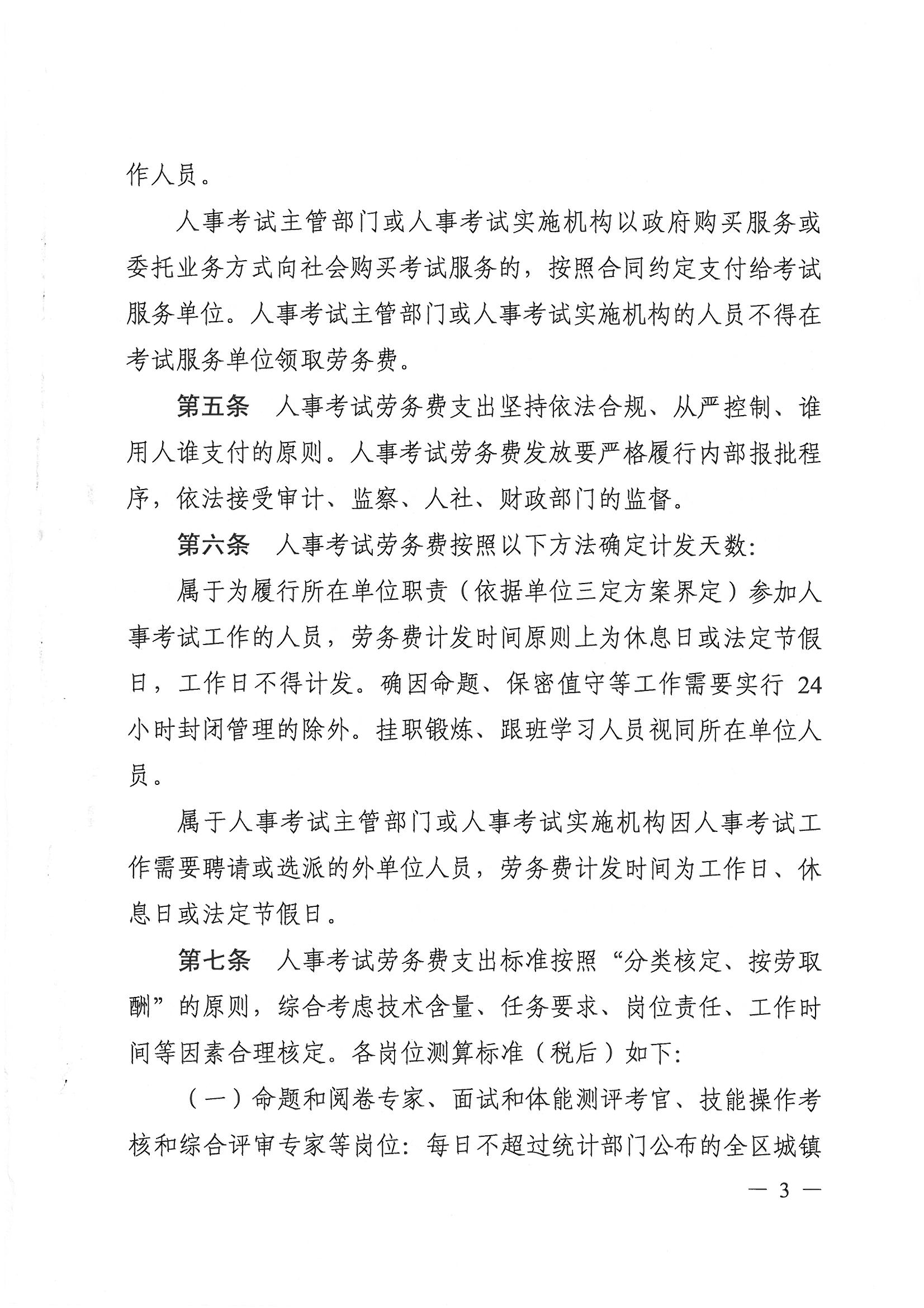
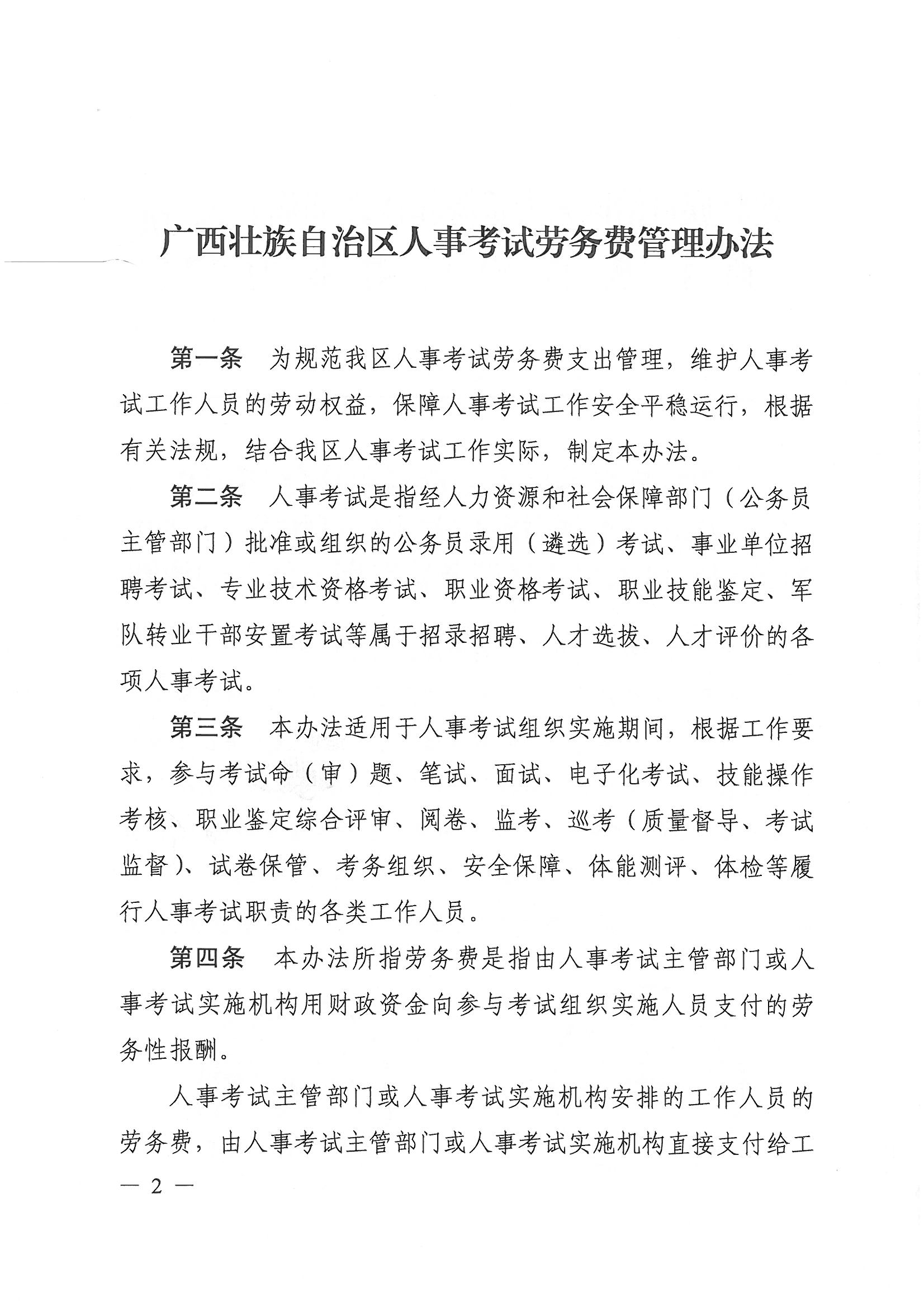
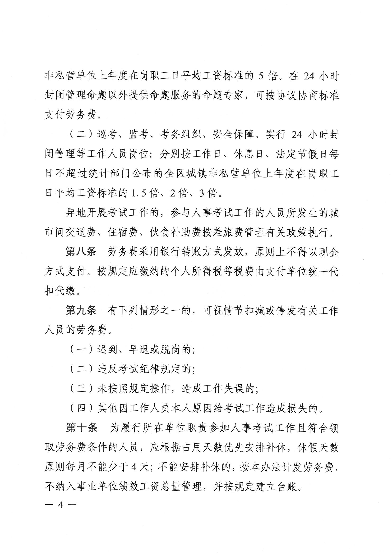
广西壮族自治区人力资源和社会保障厅广西壮族自治区财政厅关于修订印发《广西壮族自治区人事考试劳务会管理办法》的通知
时间:
2021-10-22 10:17
来源:
未知
作者:
admin
上一篇:
关于规范评审劳务费管理工作有关问题的通知
下一篇:
关于广西壮族自治区教育考试劳务费管理办法(试行)的通知