AC米兰中国官网
AC米兰中国官网
信息工程学院
☰
学院首页
新闻动态
学院简介
师资力量
专业建设
招生就业
产教融合
党建工作
三全育人
创新创业
通知公告
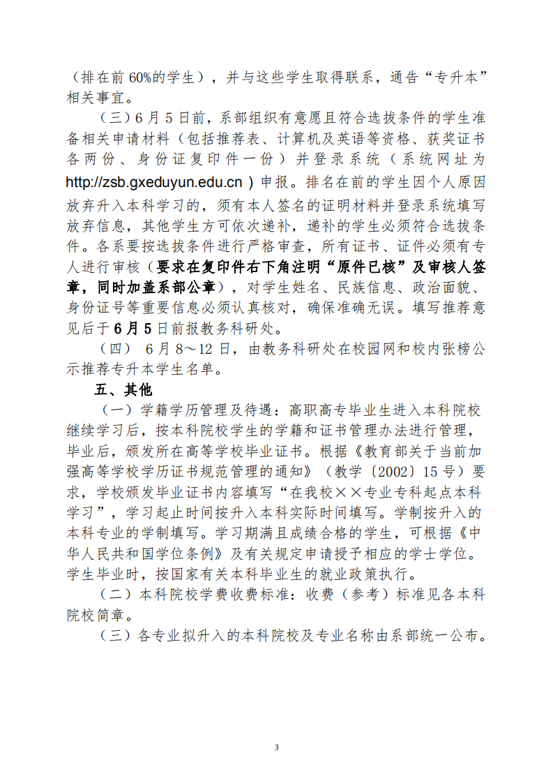
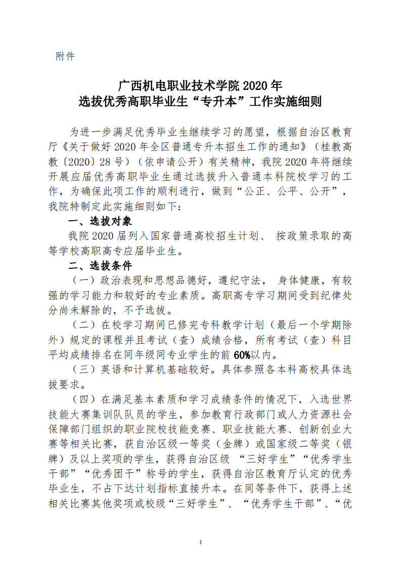
AC米兰中国官网2020年选拔优秀高职毕业生“专升本”工作实施细则
发布人: lipl
发布时间: 2021-03-14 13:35:28