AC米兰中国官网
教 师
学 生
访 客
校 历
网站首页
机电概览
学校简介
历史沿革
学校荣誉
现任领导
校徽校训
校风学风
校园风景
学校地图
全景校园
职能部门
党委办公室(学院办公室、发展规划办公室)
党委组织部(人事处、党委教师工作部、教师发展中心、职改办)
党委宣传部(统战部、学院宣传中心)
党委学生工作部(学生工作处、留学生处)
教务处
后勤管理处
招生与就业指导处(校友联络办)
财务处
党委武装部(保卫处)
继续教育学院(国际教育学院)
科研与校企合作中心
质量管理中心(职业教育研究所)
图书馆
信息管理中心
设备管理中心
纪委办公室
审计室
工会(离退休服务办公室)
团委
基建处
二级学院
智能焊接技术学院
先进制造技术学院
电子信息工程学院
汽车工程学院
人工智能技术学院
绿色建筑与低碳技术学院
现代商贸物流学院
工业设计学院
文化旅游与管理学院
马克思主义学院
工程训练学院
通识教育学院
招生就业
招生信息
就业创业
教学科研
教务处
科研与校企合作中心
图书馆
师生风采
校园平台
智慧校园
办事大厅
WebVPN
企业邮箱
注销上网认证
网站首页
机电概览
+
学校简介
历史沿革
学校荣誉
现任领导
校徽校训
校风学风
校园风景
学校地图
全景校园
职能部门
+
党委办公室(学院办公室、发展规划办公室)
党委组织部(人事处、党委教师工作部、教师发展中心、职改办)
党委宣传部(统战部、学院宣传中心)
党委学生工作部(学生工作处、留学生处)
教务处
后勤管理处
招生与就业指导处(校友联络办)
财务处
党委武装部(保卫处)
继续教育学院(国际教育学院)
科研与校企合作中心
质量管理中心(职业教育研究所)
图书馆
信息管理中心
设备管理中心
纪委办公室
审计室
工会(离退休服务办公室)
团委
基建处
二级学院
+
智能焊接技术学院
先进制造技术学院
电子信息工程学院
汽车工程学院
人工智能技术学院
绿色建筑与低碳技术学院
现代商贸物流学院
工业设计学院
文化旅游与管理学院
马克思主义学院
工程训练学院
通识教育学院
招生就业
+
招生信息
就业创业
教学科研
+
教务处
科研与校企合作中心
图书馆
师生风采
校园平台
+
智慧校园
办事大厅
WebVPN
企业邮箱
注销上网认证
新闻动态
机电要闻
通知公告
媒体机电
职教大会
65周年校庆
第三次党代会
青年说理
学术活动
信息公开
通知公告
您当前位置:
网站首页
-
新闻动态
-
通知公告
- 正文
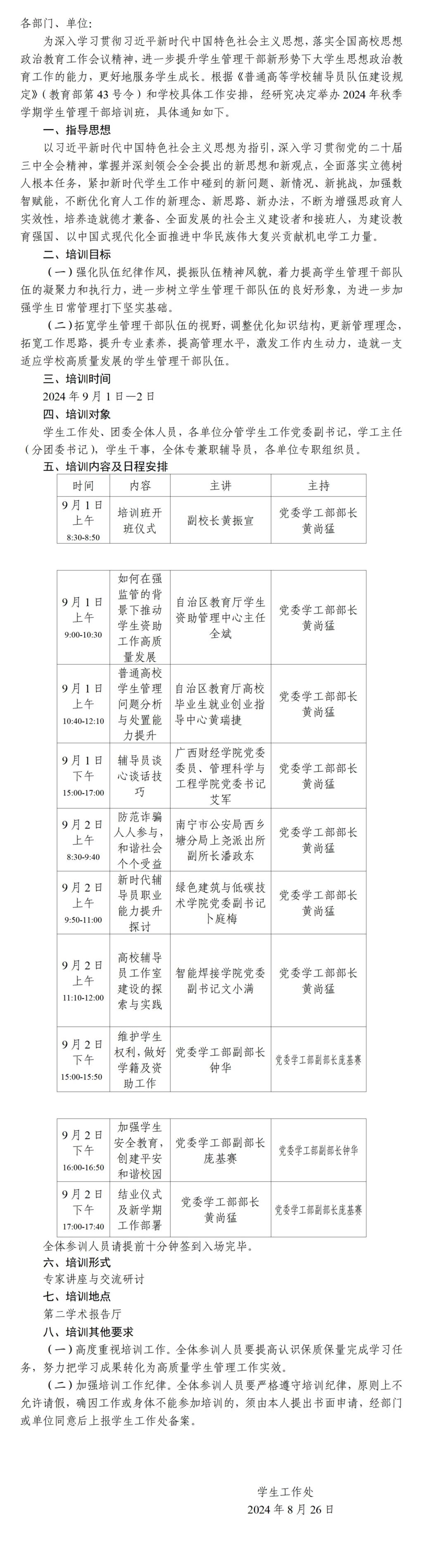
关于举办AC米兰中国官网2024年秋季学期学生管理干部培训班的通知
发布时间:2024-08-28 来源:学工处 文字作者: 图片作者:党委宣传部 点击数:
▲
×
书记、校长信箱
书记信箱:shuji@gxcme.edu.cn
校长信箱:xiaozhang@gxcme.edu.cn