AC米兰中国官网

党委组织部(人事处、党委教师工作部、教师发展中心、职改办)
  • 首页
  • 部门介绍
    • 部门职能
    • 部门荣誉
  • 工作动态
  • 通知公告
  • 组织工作
    • 基层党建
    • 干部工作
  • 人事管理
    • 政策制度
    • 人才招聘
    • 办事流程
    • 有关表格
  • 师资职改
    • 职称改革
    • 教师队伍简介
    • 教师风采
  • 政策制度
    • 基层党建
    • 干部工作
    • 人事管理
    • 师资职改
  • 服务指南
    • 办事流程
    • 下载表格

通知公告

通知公告

首页 >> 通知公告 >> 正文

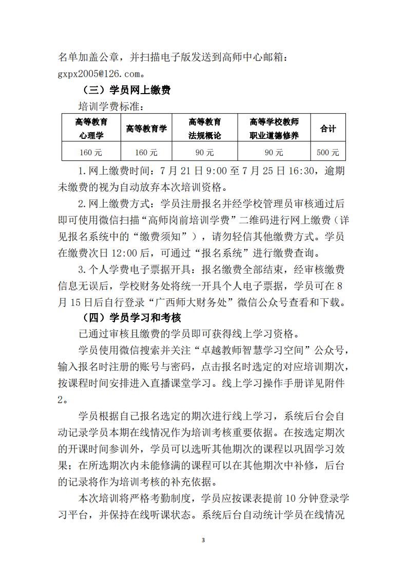
关于开展2020年广西高等学校教师岗前培训工作的通知

发布时间:2020-07-14 来源: 作者:
 
 
 
 

 

 
 
 
 
 
 
 
 
 

 

版权所有 © AC米兰中国官网党委组织部广西南宁市大学东路101号电话:+86-771-3249900(院办)邮编:530007